“没有俘虏日军计划”?孚日股份(002083.SZ)官方渠道查无此公告
来源:新黄河
A股市场短期“妖股”孚日股份(002083.SZ)仍在狂飙。截至11月17日,该股已连续拉出8个涨停板,股价飙升至12.72元/股的历史新高,总市值突破120亿元,近一个月累计涨幅高达106.43%。

但就在市场亢奋之际,一张“7连板孚日股份:目前没有俘虏日军计划”的截图在周末发酵。这张截图的背后,是市场对公司锂电池电解液添加剂(VC)概念的爆炒。
这与公司惨淡的基本面形成鲜明对比:公司2025年前三季度营收、净利双双下滑,而被寄予厚望的孚日新能源(营收占比仅4.38%)实则净利润亏损约3032万元。面对股价暴涨,孚日股份已连续发布异动公告,提示“可能存在非理性炒作,交易风险大,存在短期下跌的风险”。
新黄河记者查证:官方渠道查无此文
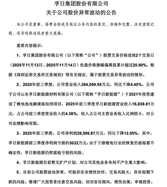
这张在网络社区流传的截图中,孚日股份(002083.SZ)于“11月16日电”发布公告称,“公司目前没有俘虏日军计划”,并罕见提示“资本存在恶意炒作情况”及“散户存在短期下跌的风险”。
这张截图迅速引发市场关注。新黄河记者查阅深圳证券交易所、巨潮资讯网等所有法定信息披露渠道,截至发稿,均未查询到孚日股份发布过上述内容的公告。
记者注意到,网传截图的日期“11月16日电”,与孚日股份当晚真实发布的《关于公司股价异常波动的公告》(临2025-065,落款11月17日)时间相近。
在这份真实公告中,与网传截图对应的原文是:“孚日新能源目前暂无扩产计划,对公司其他业务布局不产生重大影响。”
值得注意的是,网传截图中后半段关于风险的表述,与公司真实公告的原文也并不一致,甚至有添油加醋的嫌疑。真实公告的原文为“可能存在非理性炒作”和“存在短期下跌的风险”;而网传截图则将其篡改为“资本存在恶意炒作情况”和“散户存在短期下跌的风险”,用词更为严厉,指向也更明确。
股价暴涨,竟因名字像“俘获日军”?
网传截图的出现,与近期市场对孚日股份的“玄学炒作”相呼应。
在投资者社区,记者注意到,11月16日上午,一名投资者将孚日股份的上涨归因于“好名字”:“孚日股份(俘获小日子)好名字+VC+军工”。

在深交所互动易平台上,近两日(11月16日)有投资者提问“公司产品每年对日本出口占比是多少?”11月13日,已有投资者询问“贵司军工4证办理进度如何?”
事实上,市场对“军工”概念的联想并非完全凭空捏造。根据孚日股份2025年半年度报告,其“功能性涂层材料业务”的产品“可应用于军工装备等领域”,其“热屏蔽功能涂料”具有“可见光、近红外隐身性能”,曾获“全军科技进步二等奖”。
爆炒“第二增长曲线”?公司:仍亏损,占比小
抛开“玄学”与网传截图,市场到底在炒作什么?
综合公司公告及半年报,孚日股份本轮上涨的“明牌”逻辑,是其“家纺+新材料”双主业中的“新材料”板块。
根据公司2025年半年报,公司正将新材料业务打造为“第二增长曲线”。今年上半年,该业务(涂层材料+电解液添加剂)合计实现收入2.15亿元,同比增长43.47%。
具体而言,市场的逻辑主要有两点:
- 锂电添加剂(VC)涨价,孚日股份拥有VC精制产能1万吨。其半年报显示,上半年VC销售同比增长71.92%,并已“与多家电解液头部企业建立合作关系”。
- 另一方面是新材料的想象空间,包括5万吨硅碳负极材料项目(中试满负荷运转),以及其涂层业务(已中标某新能源汽车品牌商用车项目,并通过中国船级社认证)。
但对于市场狂热追捧的“第二增长曲线”,孚日股份在最新的真实公告中,给出了清晰的“风险提示”。

具体来看,业务占比小,2025年前三季度,孚日新能源(即上述锂电业务主体)营收1.68亿元,仅占公司总营收的4.38%,“对公司业绩影响有限”。
仍在亏损,孚日新能源前三季度净利润亏损约3032万元。
面对VC涨价,公司明确表示“孚日新能源目前暂无扩产计划”。
针对上述网传截图及市场炒作,17日中午记者持续拨打孚日股份董秘办公室电话,但始终无人接听。新黄河将持续关注核实公司方面的进一步回应。
(新黄河记者:杜林)
https://news.sina.com.cn/c/2025-11-17/doc-infxstsh5054470.shtml